前回はネットリストの読み込みとデザインルールの設定まで行いましたので、今回は基板外形を作っていきます。
- 基板エディタの「Edge.Cuts」レイヤを選択します。
- 直線と円弧の図形を駆使して基板外形を描いていきます。
フットプリント配置
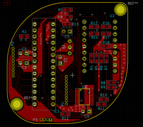
基板外形ができましたので、基板上にフットプリントを配置していきます。
DCジャック変換基板の時はフットプリント自動配置機能を行いましたが、今回は部品が込み入った基板になりそうですので、各部品の位置や配線の通り道を考えながら手動で配置していきます。
何度か試行錯誤しましたが、下記の配置に落ち着きました。
ほとんどの部品はおもて面に配置しました。
・裏面のフットプリント
裏面はインジケータだけのすっきりした感じにしたかったので、面実装のLEDのみにしました。
配線
今回は最初のイメージ図をもとにLEDの位置を事前に決めてしまっていたので、配線はなかなか手こずりました。部品が多いと配線も大変になりますが、フットプリント間のラッツネスト(白い線)を頼りにひたすら配線を繋いでいけばいつかは終わります。
基板エディタの画面左下に基板の情報が表示されており、ここで未配線の数も確認できます。
最初はラッツネストの白い線が複雑に絡み合って途方にくれそうになるかもしれませんが、パズルのように配線を繋いでラッツネストの線がみるみる消えていく様は快感だったりします。(自分だけ?)
ただ、部品数が多い場合や基板スペースが小さい場合などでは、配置は出来ても配線がうまく通らなかったり、部品の位置に納得できなかったりと一度でうまくはいかないことが多いです。
今回も3回くらい「配置→配線」を繰り返した結果、ようやくうまいこと落ち着くことができました。
もう一息だけどうまくいかないという時は何度か試行錯誤していけることが多いですが、配置も配線もどうにもならないという状況の場合は、素直に基板を大きくするか、フットプリントを変えてみるのも一つの手です。
(リード部品→面実装品、小型の類似部品に変更、リード抵抗を立てて実装など)
一度無理のないスペースで配線した後に、無駄なスペースを詰めていったら意外と元の基板範囲に収まったりすることもあります。
次 > プリント基板データの作成(その3)
前 > プリント基板データの作成(その1)



