シルク表示の調整
配線まで出来ましたので、あとはシルク表示の位置調整を行います。- シルクが他のフットプリントなどに重ならないように見やすい位置に移動します。
- コネクタやCPUなどにピン番号の表示を追加します。(既にフットプリントにピン番号のシルクが入っている場合は不要です)
- LEDにもシルク表示を追加します(電源表示なら「PWR」、通信表示なら「RX」「TX」など)
- 他にボード名やロゴなどシルク表示したいものを追加します。
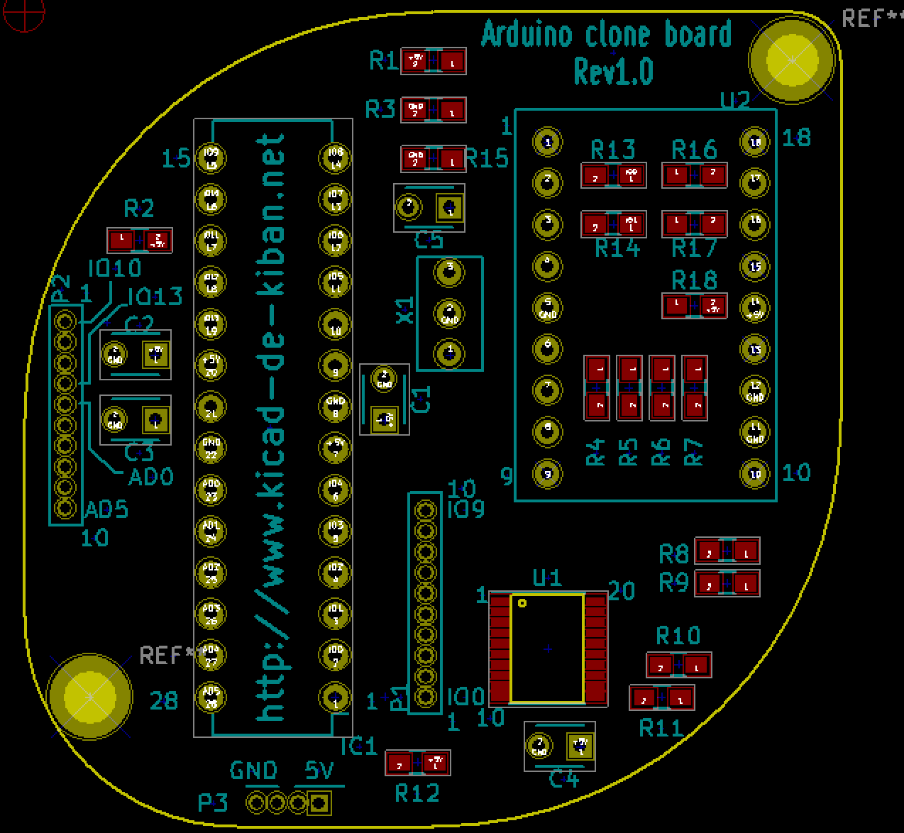
・おもて面

・裏面



「標準」にするとその逆となります。



実際にフットプリントとして作成すると上記のような感じになります。
よく見てみると細い部分が途切れてしまったりしています。
自分の場合はこのくらいは「良し」としてしまいますが、オリジナル画像の通りに表示したい場合は
興味があったら挑戦してみてください。
次 > プリント基板データの作成(その4)
前 > プリント基板データの作成(その2)

・裏面

ロゴ作成
KiCadにはビットマップ画像をフットプリントに変換できるツール「Bitmap2Component」 があります。これを使うことで比較的楽に自作ロゴのフットプリント作成することができます。ツールの起動
プロジェクトマネージャの画面で「Bitmap2Component」のアイコンをクリックして起動します。
ロゴにしたい画像の読み込み
- 「ビットマップの読み込み」でロゴにしたい画像を選択して読み込みます。ロゴにしたい画像は2値のモノクロ画像で作成した方が良いと思います。
- 読み込むと画像がプレビューされます。

基板データのフットプリントにするための設定
- フォーマットは「Pcbnew」にします。
- オプションは反転表示・非反転表示を選択できます。
「標準」にするとその逆となります。
- 使用するレイヤは「表層面のシルク」を選択します。
- しきい値はグレースケール画像などを2値化するしきい値と思われます。

エクスポート
「エクスポート」でフットプリントのファイルとして出力されますので、適当なフットプリントライブラリのフォルダに保存します。
作成したロゴの例

実際にフットプリントとして作成すると上記のような感じになります。
よく見てみると細い部分が途切れてしまったりしています。
自分の場合はこのくらいは「良し」としてしまいますが、オリジナル画像の通りに表示したい場合は
- 設定の「しきい値」でうまく調節する
- 完全に2値化する
- 細すぎる線は使用しない
興味があったら挑戦してみてください。
次 > プリント基板データの作成(その4)
前 > プリント基板データの作成(その2)