前回はざっくりと仕様を決めたので、この仕様をもとに回路図を作っていきたいと思います。

今回は「FPGA_power_supply」というプロジェクト名にしました。
が、今回使用するEN5322などの独自のピン配置のICなどはやはり自分でシンボルを作る必要があります。
ということで下記シンボルは自分で作りました。
・DC/DCコンバータ EN5322

・電源シーケンサーIC LM3880

・リセットIC TL7705A

・バッファIC CD74HC4050


※EN5322のデータシートより
今回必要な電源電圧は 3.3V、1.8V、1.0V、1.5V、1.35V、1.2V なので、
・3.3V、1.8V、1.5V、1.2Vは設定ピンを上記の表に合わせて設定するだけでOKです(外部抵抗は不要)
・1.0Vと1.35Vは設定ピンを全て1(Hレベル)に設定した上で、外部抵抗を用いて任意の出力電圧を設定にする形になります
このEN信号と電源シーケンサーICを使って、各電源を規定の順番で立ち上げるようにします。
・3.3V電源

・1.8V電源

・1.0V電源

・1.5V電源

・1.35V電源

・1.2V電源

次 > EN5322を使用した実験用電源基板の設計(3)〜回路図作成〜
前 > EN5322を使用した実験用電源基板の設計(1)~仕様決め~
- 電源基板の入力は5V(ACアダプターから給電)とする
- 出力電圧は 3.3V、1.8V、1.0V、1.5V、1.35V、1.2V の6系統出力とする
- 電源シーケンサーICを使用して、順番に立ち上がるようにする
- POK信号(パワーグッド信号)とLEDを使用して、正しく電源出力をしているか確認できるインジケータを設ける
- 電源スイッチと電源LEDを設ける
- 基板は2層または4層、100mm x 100mm以下でなるべく小さくなるようにする
主要部品
- DC/DCコンバータ EN5322(メーカー:Intel)
- 電源シーケンサーIC LM3880(メーカー:TI)
- リセットIC TL7705A(メーカー:TI)
- バッファIC CD74HC4050 (メーカー:TI)
プロジェクトファイル作成
まずはKiCadのプロジェクトマネージャの画面からプロジェクトファイルを作成します。- 「ファイル」→「新規」→「プロジェクト」
- 適当な保存場所とプロジェクトファイル名を指定して、プロジェクトファイルを作成

今回は「FPGA_power_supply」というプロジェクト名にしました。
回路図シンボルの用意
基本的にデフォルトで用意されている回路図シンボルが使用できる場合は積極的に使っていきます。が、今回使用するEN5322などの独自のピン配置のICなどはやはり自分でシンボルを作る必要があります。
ということで下記シンボルは自分で作りました。
・DC/DCコンバータ EN5322

・電源シーケンサーIC LM3880

・リセットIC TL7705A

・バッファIC CD74HC4050

EN5322の設定電圧
EN5322は3つの設定ピン(VS0、VS1、VS2)の状態によって出力電圧を8通りに変えることができます。
※EN5322のデータシートより
今回必要な電源電圧は 3.3V、1.8V、1.0V、1.5V、1.35V、1.2V なので、
・3.3V、1.8V、1.5V、1.2Vは設定ピンを上記の表に合わせて設定するだけでOKです(外部抵抗は不要)
・1.0Vと1.35Vは設定ピンを全て1(Hレベル)に設定した上で、外部抵抗を用いて任意の出力電圧を設定にする形になります
各電源の入力コンデンサ、出力コンデンサについて
EN5322データシートより、入力および出力コンデンサは下記のものが推奨と記載されていますので、ここは深く考えずに推奨値のものを使うことにします。
- 電源入力(PVIN端子)の入力コンデンサ:10uF/10V
- アナログ電源入力(AVIN端子)の入力コンデンサ:1uF/10V
- 出力コンデンサ:47uF/6.3V または 22uF/6.3 x 2個(22uF x 2個の方が出力リプルを低減できるようです)
EN5322のEN信号
いわゆるイネーブル信号で、この信号によって通常動作/シャットダウンの動作切り替えを制御することができます。- Hレベル入力時:通常動作
- Lレベル入力時:シャットダウン
このEN信号と電源シーケンサーICを使って、各電源を規定の順番で立ち上げるようにします。
EN5322のPOK信号
EN5322には出力電圧が正しく出力しているかどうか確認できるPOK信号(オープンドレイン出力)があります。
オープンドレイン出力なので、10k~100kΩ程度の抵抗でプルアップして使用します。
- 出力電圧が設定値の92~111%以内の時:Hレベル(内部の出力FETはオフ)
- 上記以外の時:Lレベル(内部の出力FETはオン)
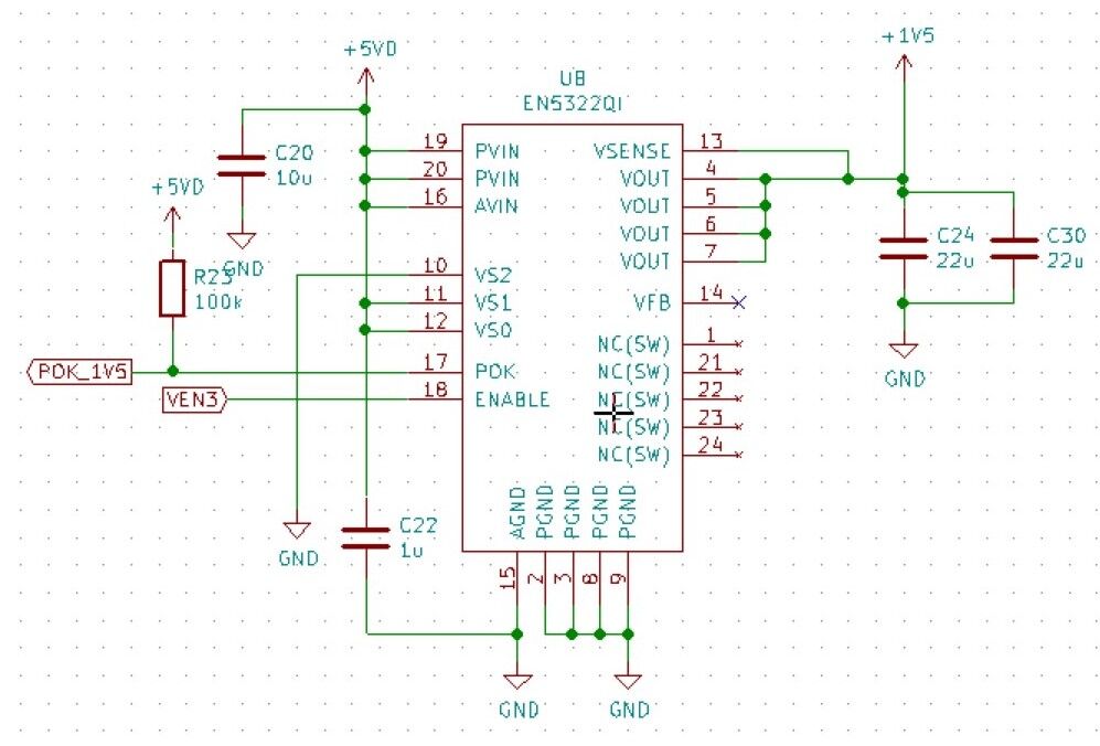
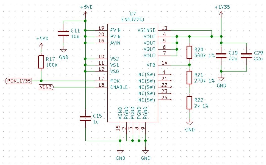
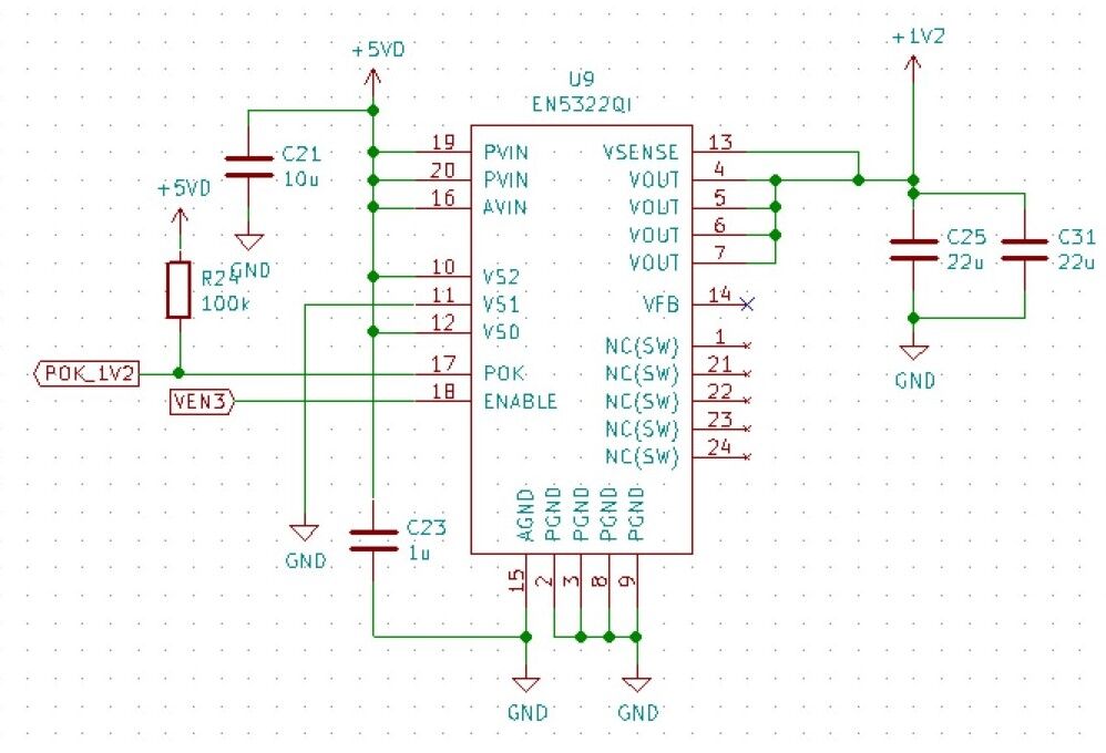
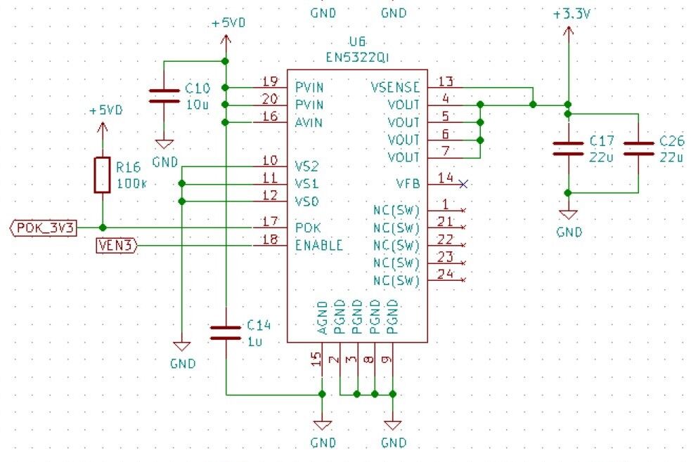
EN5233の周辺回路図
以上の内容から、各電源のEN5322周辺回路は下記のような回路にしました。・3.3V電源

・1.8V電源

・1.0V電源

・1.5V電源

・1.35V電源

・1.2V電源

次 > EN5322を使用した実験用電源基板の設計(3)〜回路図作成〜
前 > EN5322を使用した実験用電源基板の設計(1)~仕様決め~
