前回はEN5322周辺回路まで作成しましたので、残りの回路を作っていきます。
また、5V電源入力されたことが確認できるように電源LEDも設けます。

一応、ブレットボードに差せるようなコネクタ配置で考えています。

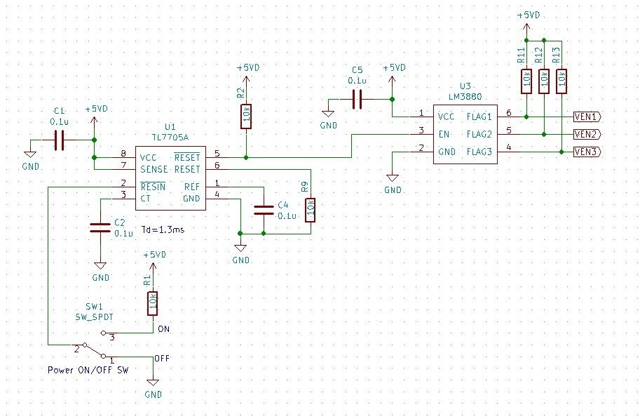
このLM3880の出力信号(FLAG1、FLAG2、FLAG3)をEN5322のEN端子への入力として使用することで、各出力電源のON/OFFを制御します。

LM3880の出力信号は、型番によって立ち上がる順番(および、立ち上がり時の遅延時間)が異なります。
今回は FLAG1→FLAG2→FLAG3 の順番で立ち上がるタイプ(LM3880MF-1AE)を使用します。
(電源OFF時は FLAG3→FLAG2→FLAG1 の順番で立ち下がります)
・電源全体のON/OFF制御
また、LM3880にもEN端子があり、Lレベルの信号を入力すると出力信号を全てオフにすることができます。
この信号とリセットIC、電源スイッチを利用して電源基板全体のON/OFF制御を行います。
・リセットIC:TL7705A(5V電源用、リセット検出電圧:4.55V)

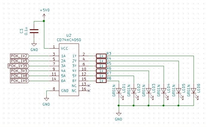
EN5322のPOK信号を利用してLEDを制御します。

これで回路図は完成です。

次 >
前 > EN5322を使用した実験用電源基板の設計(2)〜EN5322周辺回路〜
- 電源入力コネクタ(DCジャック)
- 各出力電源コネクタ (ピンヘッダ)
- 電源シーケンス生成回路
- LEDインジケータ回路
電源入力コネクタ回路
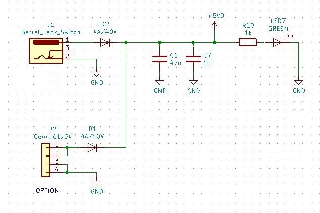
基本的にはACアダプターから電源入力することを想定していますので、入力コネクタは一般的なDCジャックとしますが、DCジャック以外でも電源入力できるようにピンヘッダの電源入力端子も設けておきます。また、5V電源入力されたことが確認できるように電源LEDも設けます。

各出力電源コネクタ
電源出力コネクタは2.54mmピッチのピンヘッダ(またはピンソケット)とします。一応、ブレットボードに差せるようなコネクタ配置で考えています。

電源シーケンス生成回路
電源シーケンサーICの「LM3880」は3系統の電源の立ち上げタイミングを制御することができます。このLM3880の出力信号(FLAG1、FLAG2、FLAG3)をEN5322のEN端子への入力として使用することで、各出力電源のON/OFFを制御します。

LM3880の出力信号は、型番によって立ち上がる順番(および、立ち上がり時の遅延時間)が異なります。
今回は FLAG1→FLAG2→FLAG3 の順番で立ち上がるタイプ(LM3880MF-1AE)を使用します。
(電源OFF時は FLAG3→FLAG2→FLAG1 の順番で立ち下がります)
・電源全体のON/OFF制御
また、LM3880にもEN端子があり、Lレベルの信号を入力すると出力信号を全てオフにすることができます。
この信号とリセットIC、電源スイッチを利用して電源基板全体のON/OFF制御を行います。
・リセットIC:TL7705A(5V電源用、リセット検出電圧:4.55V)
- 電源スイッチをリセットICのリセット入力端子(RESIN)に接続
- 電源スイッチが「OFF」の時、リセットICから負論理のリセット信号(Lレベル)が出力される
→このリセット信号をLM3880のEN端子に入力することで、全ての電源出力をOFFにすることができます。 - 電源スイッチが「ON」の時、リセットICからの負論理のリセット信号はHレベルとなる
→この時、LM3880のEN端子はHレベルとなるので、各電源は順番に立ち上がり通常動作となります。

LEDインジケータ回路
各電源が正しく設定値の電圧を出力しているかどうかを視覚的に確認するための回路です。EN5322のPOK信号を利用してLEDを制御します。
- 正しく出力しているときは LED点灯
- 電源オフ時や過負荷、短絡などで設定した電圧を出力していないときは LED消灯

これで回路図は完成です。

次 >
前 > EN5322を使用した実験用電源基板の設計(2)〜EN5322周辺回路〜