基板設計準備ができましたので、ようやく基板設計を行います。
(出力したネットリストのファイルが自動的に選択されているので、上記のボタンをクリックするだけで良いはずです)
基板層数は2層でも配線はできそうだったのですが、余裕を持たせて4層で行うことにしました。

ポイントとしては、一般的なDC/DCコンバータやスイッチング電源と同様にスイッチングのノイズが発生するので、ノイズを低減できるような配置や配線を行う必要があります。
また、EN5322から発生する熱を効率よく放熱させる必要もあります。
本当はデータシートに載っている推奨レイアウトにするのが良いと思うのですが、今回は6系統の電源回路でEN5322を6個配置する必要があり、少しでも基板サイズを小さくするために推奨レイアウトとは若干異なる配線パターンにしました。

6系統なので、上記のEN5322レイアウトを6つ並べて配置しました。

部品数もそれほど多くなかったので、部品実装面は部品面(おもて面)のみで、はんだ面(裏面)には部品を配置しないで済みました。
・最終的の基板サイズは50mm x 60mmとなりました
・各電源の出力ピンヘッダはそのままブレットボードに挿せるような配置にしました



果たしてちゃんと動くかどうかは基板を作ってみないとわかりませんが(作ってみたらノイズまみれだったりするかもしれません。。)、ひとまず基板データまで完成しましたので、これにて「EN5322を使用した実験用電源基板の設計」は終了とします。
できれば実装基板まで作りたいなとは思っているので、気が向いたら作るかもしれません。
ここまでご覧いただきましてありがとうございました。
前 > EN5322を使用した実験用電源基板の設計(4)〜基板設計準備〜
最初 > EN5322を使用した実験用電源基板の設計(1)~仕様決め~
基板作成記事まとめページ > 基板作成記事まとめ
ネットリストの読み込み
基板設計のエディタを立ち上げたら、回路図エディタ上で出力したネットリストの読み込みを行います。(出力したネットリストのファイルが自動的に選択されているので、上記のボタンをクリックするだけで良いはずです)
基板仕様とデザインルールの決定
基板サイズについて、ひとまず80mm x 80mmくらいとして、レイアウトが進んだ段階で小さくできそうなら小さくしていくようにしました。基板層数は2層でも配線はできそうだったのですが、余裕を持たせて4層で行うことにしました。
- 基板サイズ:80mm x 80mm(暫定)
- 基板層数 : 4層
- 配線幅 : 0.25mm、0.4mm、1.0mm(箇所に応じて、配線幅を適宜切り替え)
- クリアランス : 0.2mm
- ビア径 : 0.6mm(ビアドリル径:0.3mm)
- ハンダマスクのクリアランス : 0.1mm
- ハンダマスクの最小幅 : 0.1mm
EN5322のパターン設計
EN5322のデータシートには基板レイアウト例や推奨事項が記載されていますので、これらの内容を参考にしました。
ポイントとしては、一般的なDC/DCコンバータやスイッチング電源と同様にスイッチングのノイズが発生するので、ノイズを低減できるような配置や配線を行う必要があります。
また、EN5322から発生する熱を効率よく放熱させる必要もあります。
- 入力および出力のコンデンサはEN5322になるべく近づけて配置する
- 入力や出力の電流ループはなるべく短くなるようにする
- EN5322を配置した箇所の直下の層はGNDプレーンにする
- 発生した熱をEN5322のサーマルパッド(放熱用のパッド)から基板側GNDプレーンなどへ分散させるために、サーマルパッド部分にはなるべく多くのビアを設ける
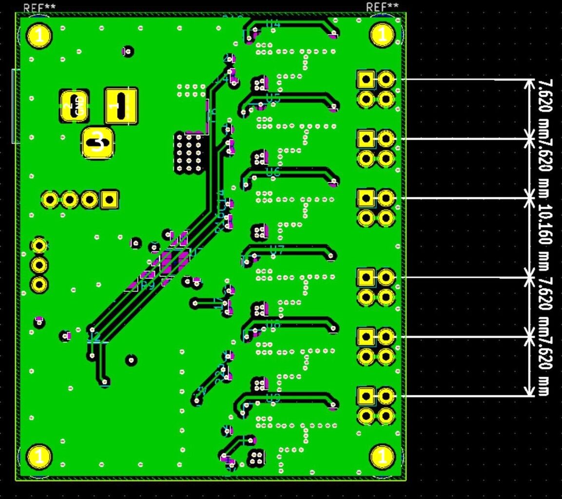
本当はデータシートに載っている推奨レイアウトにするのが良いと思うのですが、今回は6系統の電源回路でEN5322を6個配置する必要があり、少しでも基板サイズを小さくするために推奨レイアウトとは若干異なる配線パターンにしました。

6系統なので、上記のEN5322レイアウトを6つ並べて配置しました。

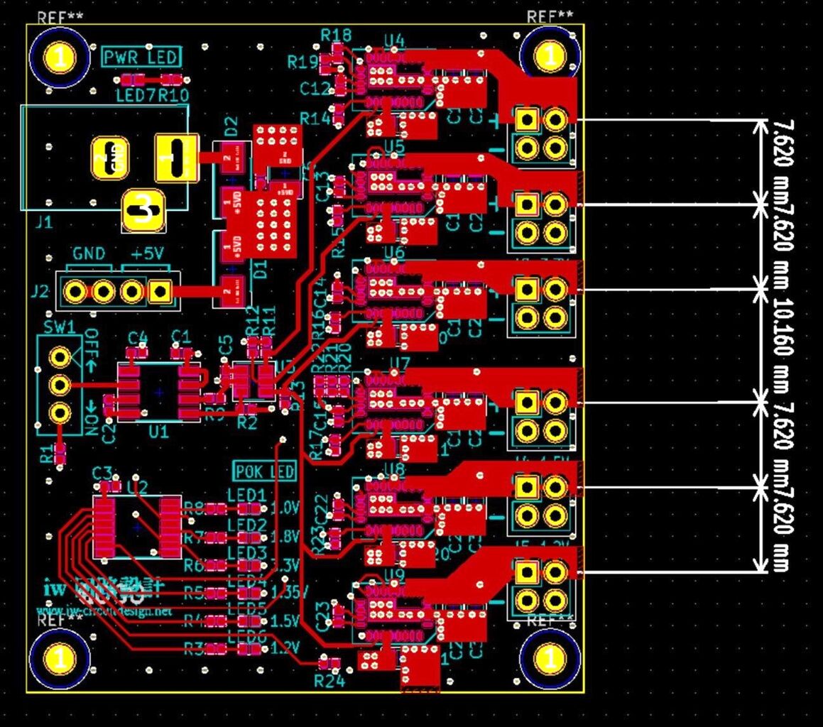
基板全体のレイアウト
4層にした分、配線の自由度があったため、パターンの引き回しなどはかなり楽だったように思います。部品数もそれほど多くなかったので、部品実装面は部品面(おもて面)のみで、はんだ面(裏面)には部品を配置しないで済みました。
・最終的の基板サイズは50mm x 60mmとなりました
・各電源の出力ピンヘッダはそのままブレットボードに挿せるような配置にしました


完成

果たしてちゃんと動くかどうかは基板を作ってみないとわかりませんが(作ってみたらノイズまみれだったりするかもしれません。。)、ひとまず基板データまで完成しましたので、これにて「EN5322を使用した実験用電源基板の設計」は終了とします。
できれば実装基板まで作りたいなとは思っているので、気が向いたら作るかもしれません。
ここまでご覧いただきましてありがとうございました。
前 > EN5322を使用した実験用電源基板の設計(4)〜基板設計準備〜
最初 > EN5322を使用した実験用電源基板の設計(1)~仕様決め~
基板作成記事まとめページ > 基板作成記事まとめ

