過去のバージョン4.0での作成記事はこちらをご覧ください→ DCジャック変換基板の作成(4) 〜回路図を書く(その1)〜
『【KiCad5.0対応版】DCジャック変換基板の作成(2) 〜仕様を考える〜』での内容をもとに、回路図を書いていきます。
まずは回路図エディタを起動
プロジェクトファイルを作成した後、プロジェクトマネージャ画面で
- schファイルをダブルクリック
- 左端のアイコンをクリックする
回路図枠、タイトル等の設定
必要に応じて、[ファイル] > [ページ設定] で図枠サイズ変更や回路図タイトルなどを入力します。
今回は下記のようにしました。
図枠 : A4サイズ
タイトル : DC jack Board
リビジョン : 1
シンボル(回路部品)を配置
※KiCadバージョン5.0.0から回路部品の呼称が「シンボル」に変更されました。
まずはシンボル(回路部品)をエディタ上に配置していくところから始めます。
今回はデフォルトで用意されている部品ライブラリを使用します。
- 右側のツールアイコンの「シンボルを配置」アイコンをクリックし
- 回路図上の適当な箇所でクリックするとシンボル選択のウインドウが現れます。
そこから回路部品を選択し、回路図上の適当な場所へ配置していきます。
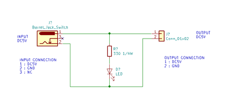
今回は以下のシンボルを使用します。
DCジャック : 「Connector」ライブラリ内の「Barrel_Jack_Switch」
LED : 「Device」ライブラリ内の「LED」

出力コネクタ : 「Connector_Generic」ライブラリ内の「Conn_01X02」
手書きで書いた回路図をもとにして、選んだシンボルを配置・接続していきます。
・手書き回路図
・手書き回路図をもとにシンボルを配置
シンボル間を接続する
右側のツールアイコンの「ワイヤを配置」アイコンをクリックするとシンボルの端子間を配線で接続できるようになります。
・シンボル間を接続した状態
抵抗の定数を記入
抵抗のシンボルでは初期状態の定数は「R」となっています。
今回は330Ω、1/4Wの抵抗を使用するので、この内容を定数として入力します。
- 抵抗シンボルの「R」にカーソルを合わせた状態で、右クリックメニューを表示します。
- 右クリックメニューから [定数を編集] を選択します。
- 編集ウインドウ内の「テキスト」の箇所に「330 1/4W」と抵抗値とW数を入力します。
※ここで入力した定数は回路図上で表示されるだけですので、特に入力内容に決まりはありません。あとで回路図を見たときにどんな部品であるか分かりやすい内容であれば良いと思います。

DCジャックの空き端子に未接続シンボルをつける
DCジャックの3番ピン(固定端子)は使用しないので、意図的に未接続を表すための「×」シンボルを付けます。
- 右側にツールアイコンにある×マークの「未接続フラグを配置」アイコンをクリックし、アイコンが選択された状態で回路図上のDCジャック3番ピンにカーソルを合わせてクリックします。
補足コメントを追加する
後で回路図を見返したときに分かりやすいように、コネクタの名称や入出力信号の名称、端子の割り当て等を記入しておくと良いでしょう。
ただし、入力できるのは英数字のみで、日本語を入力すると文字化けしてしまうので注意です。
コメントは特に必須ではないので、必要なければ記入しなくても問題ありません。
- 右側のツールアイコンから「テキストを配置」アイコンをクリックして、エディタ上の適当な箇所をクリックします。
- するとテキストの入力ウインドウが表示されますので、任意のテキストを入力後「OK」ボタンをクリックします。
- 入力したテキストが配置できるようになりますので、任意の箇所に配置します。
今回は下記のように補足コメントを追加しました。
その2に続きます。
次 > 回路図を書く(その2)
前 > KiCadの準備







